近日,中国八所中医药大学被世界医学院校名录(WDMS, World Directory of Medical Schools)除名的事件引发了广泛关注。中国教育部本周正式确认,北京中医药大学、上海中医药大学、天津中医药大学、辽宁中医药大学、贵州中医药大学、山西中医药大学、黑龙江中医药大学、云南中医药大学,这八所中医药院校不在变更后的《世界医学院校名录》中。
中国教育部回应称,中医药院校是中国高等医学院校不可或缺的重要组成部分,中医药院校的毕业生被授予相应的学位,按照国家相关法律规定,参加执业医师资格考试,取得相应类别医师资格。这一事实,不会因为一个非政府组织管理的院校名录没有收录这些中医药院校而受到丝毫的影响、发生任何的改变。

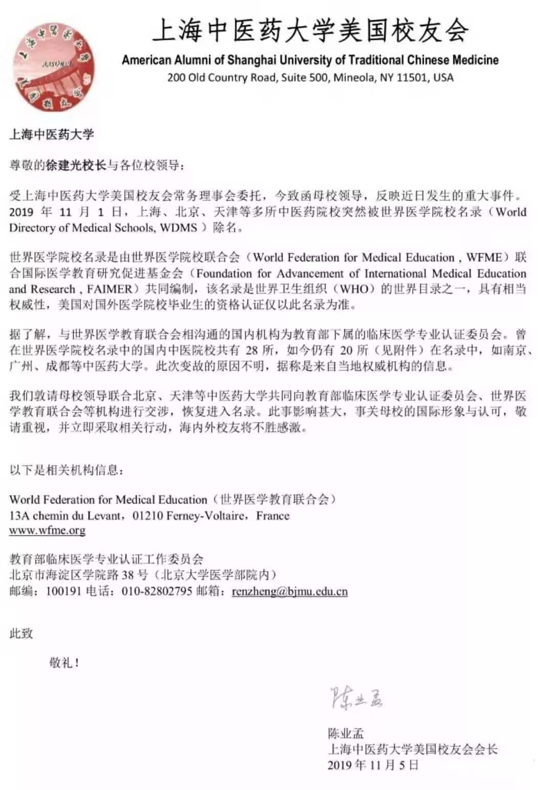
那么,这个“院校名录”是否真的“无足轻重”呢?
《中国新闻周刊》引述了北京中医药大学2013届毕业生何心怡的例子。称其在今年九月底报名参加了美国执业医师资格考试,但却在11月收到了来自考试组织方ECFMG(美国的外国医学毕业生教育委员会)的邮件,称其毕业的大学已被除名,因此她不具备参加考试的资格。
ECFMG的全称是Educational Commission for Foreign Medical Graduates,一般被翻译为“外国医学毕业生教育委员会”。它由美国医学专业委员会、美国医学协会、美国医学院协会、医院医学教育协会、美国国家医疗委员会联合会及和国家医学协会组成。ECFMG的一项职能是认证和评估美国以外的医学毕业生是否有能力到美国做住院医师或专科医生培训项目。而其认证的重要依据就是,该毕业生的毕业院校是否被列入世界医学院校名录。
“除名事件”的发生意味着这八所学校毕业的学生无法使用他们的毕业证去一些国家考取行医执照或者进行留学深造。上海中医药大学美国校友会称,这次“除名事件”对他们影响巨大,希望母校领导联合被除名的另外七所学校与相关机构交涉,争取重回名录。

北京中医药大学在“除名事件”发生之后第一时间与相关机构协调沟通,争取扭转局面。

相比中国学界和海外毕业生的高度紧张,中国中医药业界的反应异常平静。一位毕业于上海中医药大学、正在中国执业行医的中医师告诉SBS记者,自己的工作完全没有因此受到影响。
“我们只要在中国国内获得医师资格、执业资格就可以行医。国际上的规定和我们关系不大……其实要不是发生这个事件,我根本就不知道还有这个组织(世界医学院校名录)。”
但她也补充说,“除名事件”也许会给这八所院校未来的招生产生影响。毕竟考生在选择专业时可能会考虑未来这张毕业证的受认可程度。从这个角度来看,外界也就可以理解相关中医药院校在事发后反响强烈的原因了。

澳大利亚是中国以外开展中医药最早的国家。这次“除名事件”对澳洲中医会有什么影响呢?
西悉尼大学科学与健康学院副院长、中澳中医中心主任朱小纾博士介绍说:“目前来看,这一事件对澳洲中医没有影响。但是对于来自那些大学的毕业生来说,想考澳洲的西医专业就不可能了。”
据了解,澳大利亚中医师和针灸师的注册标准有教育背景和临床经验两种不同的划分。按教育背景注册的标准曾在2014年发生过一个重要的变更。新标准规定,只有澳大利亚认证的几所大学的中医药课程毕业生才能直接获得注册。目前得到认证的公立大学有三所,分别是西悉尼大学、悉尼科技大学和墨尔本皇家理工大学,明年依然招生的公立大学只有西悉尼大学和墨尔本皇家理工大学。从中国中医院校毕业的学生只在2012年至2014年间短暂地获得过直接注册的资格,2014年之后就不能从教育背景的渠道直接获得认证了。
也就是说,“八所中国的中医药大学被世界医学院校名录除名”一事对澳大利亚中医师和针灸师的认证影响不大。因为早在五年前,这些院校的毕业生就已经无法凭学历在澳洲获得中医师和针灸师的直接认证了。
目前,包括南京中医药大学在内的其他几所中国的中医药大学依然保留在世界医学院校名录上。外界有猜测说,可能是因为这些院校同时开设有西医课程的缘故。如果按照这个标准来看的话,澳大利亚目前依然招收中医专业的两所学校不会有被除名的风险。
(本文系SBS原创内容,未经许可,不得转载。如需内容合作,请来函联系:Mandarin.Program@sbs.com.au。)
