「政府修改政策令離港3年的人失去3粒星」的消息並非首次流傳,去年12月已有澳洲港人的Facebook群組貼出香港入境處有關網站,查詢是否新政策。直至近日,再有多個澳洲港人WhatsApp群組流傳政策修改的消息。
香港政府上週五(3月12日)發出新聞稿,表示離港喪失永居身份的限制,只適用於非中國籍人士,該政策在1997年7月1日起生效,並無更改過。
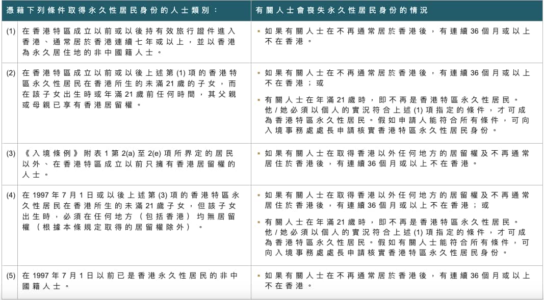
「自香港特別行政區(香港特區)於一九九七年七月一日成立以來,根據《入境條例》附表一第七段,非中國籍的香港特區永久性居民在不再通常居於香港後,有連續三十六個月或以上不在香港,將喪失其永久性居民身分。」
如無申請退籍,離港多久也保永居身份
至於中國籍人士,新聞稿寫道,除非他們向入境處申請並獲批退出中國國籍或申報國籍變更,否則仍被視為中國公民,在這種情況下「不論他們是否長時間不在香港,也不會失去香港永久性居民身分」。
根據入境處的「喪失香港永久性居民身份的情況」網頁,非中國籍人士在不同條件下取得香港永居身份,便會在不同情況下喪失該身份。

本台運用儲存網站舊資料的系統Archive.org翻查入境處的「喪失香港永久性居民身份的情況」頁面,該系統最早的存檔在2015年3月17日,當時網頁上的資料與現時並無不同。換言之該政策並沒有如網上傳言般「偷偷修改」。
保住香港永居身份,卻無澳洲領事保護
中國籍人士要長期離開香港而又想保住其永久居民身份,其中一個辦法是不要退出中國籍或申報國籍變更。
然而,澳洲政府上月提醒其公民,如果持有澳洲、中國雙重國籍,身在香港想被視為澳洲人,便要到當地入境處申報變更國籍,否則澳洲政府可能無法提供領事援助。
「如果有澳洲人擁有雙重國籍、和不使用澳洲護照出行,澳洲政府就可能無法為你提供幫助。香港法律允許具有中國血統的雙重國籍人士,在當地移民局登記澳洲國籍。但如果您要前往中國大陸,請使用澳洲護照。」
「不過,如果中國認為您是中國公民, 當局仍可能會拒絕讓您獲得澳洲領事服務的權利。情況亦將阻止澳洲政府為您提供領事服務。」
按中國法律,香港政府不承認雙重國籍,雙重國籍的人士亦無法獲得外國領事保護權,但有關法律一直無執行。香港特首林鄭月娥上月再確認上述法律,強調:「除非有關人士經己放棄外國國籍及獲當局批准,否則,他們仍然會被視為在港的中國公民,亦無資格獲外國領事保護。」
瀏覽更多最新時事資訊,請登上廣東話節目 Facebook 專頁、廣東話節目 MeWe 專頁,或訂閱廣東話節目 Telegram 頻道。
