随着中国新冠病例的不断激增,上海当局敦促居民在圣诞节期间待在家中。
上海市卫健委一下属部门特别敦促年轻人避免参加拥挤的聚会,因为新冠病毒易于传播且气温较低。
中国传统上不庆祝圣诞节,但是年轻夫妇和一些家庭一起过节很常见。
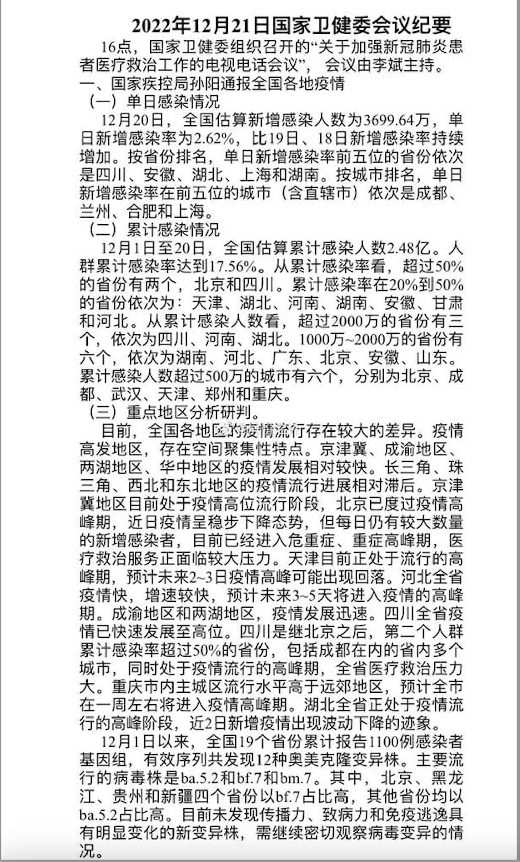
与此同时,彭博新闻社和英国《金融时报》报道,根据中国社交媒体上流传的一份"12月21日国家卫健委会议纪要",在12月的前20天里,中国估算累计感染人数2.48亿。
这个数字大约占中国人口的18%,是迄今为止全球最大规模的新冠疫情。

近期澳洲出现Panadol供不应求现象,据称有不少在澳华人在本地药房抢购包括Panadol等非处方药物并寄回中国。
SBS 中文此前报道,有连锁药房的个别分店已对Panadol实施限购令,每名顾客只可购买100粒,以试图解决货品供不应求的情况。
欢迎下载应用程序SBS Radio,关注Mandarin。您也可以通过苹果播客、谷歌播客、Spotify等播客平台随时收听和下载SBS普通话音频故事。
分享
